Составление системных диаграмм
Возьмем, например, творения природы. Природа не просто создает листья; им в дополнение она сотворяет ветки, деревья и корни. В итоге получается целая система взаимодействующих элементов. Точно так же и Эдисон не просто изобрел электрическую лампочку – другие тоже придумывали лампы, в которых применялось электричество. Он создал целую действующую систему электрического освещения, использующую динамо-машины, кабельные разводки и средства канализации тока, поступающего во множество лампочек одновременно.
Системное мышление упрощается составлением таких же системных диаграмм. Они направлены не на частности, а на целое; от анализа статических состояний проблемы мы переходим к созданию нового возможного будущего, усматривая новые связи и взаимоотношения между различными компонентами.
Получив с помощью диаграммы хорошее представление о том, как взаимодействуют различные компоненты, вы лучше увидите динамику проблемы и станете относиться к ней по-другому. Вот правила составления системной диаграммы.
1. Запишите слово или краткую фразу, определяющую ваш предмет, в центре листа и обведите кружком. Предметом может быть что угодно: падение продаж, тренинг и развитие персонала, маркетинг, будущие рынки, реорганизация компании и т. д.
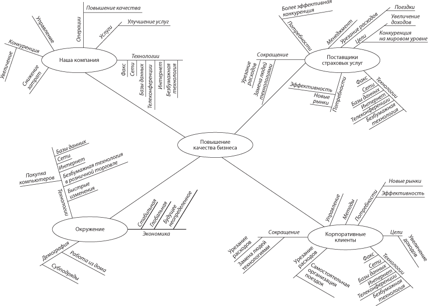
Пример: страховая контора, которая оказывает посреднические услуги по реализации пакетов страховых компаний корпорациям, ищет способы обнаружения дополнительных деловых возможностей. Предметом будет «Улучшение бизнеса».
2. Определите главные компоненты. Прежде всего необходимо принять во внимание основные области работы: обычно их от трех до шести (допустим, это будут компания, конкуренция, окружение, клиент). Согласно Бакминстеру Фуллеру, три элемента – минимальное число для создания структуры или шаблона. Даже когда число переменных невелико, могут возникнуть весьма сложные взаимодействия, если все элементы взаимовлияют и соотносятся друг с другом определенным образом. Динамические модели, основанные на трех взаимосвязанных элементах, доказали свою жизнеспособность: достаточно вспомнить, как Фрейду удалось добиться высокого уровня сложности с помощью простой модели, состоящей из эго, ид и суперэго; как Дисней, генерируя идеи, одновременно мог играть роли мечтателя, реалиста и критика; а также знаменитую формулу Эйнштейна E = mc?.
Обведите ваши основные компоненты окружностями и свяжите их с центральным предметом анализа.
Пример: основными компонентами страхового агентства будут «Наша компания», «Поставщики страховых услуг», «Корпоративные клиенты» и «Окружение».

3. Определите силы, влияющие на каждый из компонентов. Каждое влияние, как положительное, так и отрицательное, становится одновременно причиной и следствием. Не существует одностороннего влияния. Гении обращают больше внимания на взаимоотношения между объектами, чем на сами эти объекты. Так, в своей теории земного притяжения Исаак Ньютон указывал, что притяжение Солнцем Юпитера и притяжение Юпитером Солнца – это не два разных процесса, а единый, в ходе которого Юпитер и Солнце воздействуют друг на друга.
Цель состоит в том, чтобы определить как можно больше влияний на каждый компонент.
Среди действующих факторов обычно встречаются следующие:
• факторы, влияющие на компанию: дизайн продукта, поставщики, рабочая сила, руководство, материалы, методы, оборудование, финансовые показатели, каналы сбыта, маркетинг, сотрудники отдела продаж;
• факторы, влияющие на клиента: конкуренция, экономика, потребности, цели;
• факторы, влияющие на окружение: экономика, технология, демография;
• в нашем примере факторы, влияющие на страховое агентство, – это технологии, способы снижения расходов, конкуренция, менеджмент, методика работы и услуги.

Мы приближаемся к реальности, если видим круги влияния, а не прямые линии. Связывая влияние с основными компонентами, мы выходим из реактивного шаблона, неизбежного в условиях линейного мышления. У каждого круга есть своя история. Нанося на диаграмму потоки влияния, можно увидеть основные шаблоны и тенденции.
4. Определите и свяжите друг с другом основные причины факторов влияния. Этому способствует постановка вопросов, нередко выявляющая тенденции и новые достижения. Что оказывает влияние на сами факторы влияния? Что происходит сейчас? Каковы новейшие тенденции и достижения? Какие последние изменения стали причиной перемены факторов влияния? Перечислите как можно больше таких причин и свяжите их с факторами влияния.
Пример: в нашем случае к причинам, обусловливающим фактор влияния «Технологии» компонента «Клиенты», мы отнесем «Факс», «Сети», «Базы данных», «Интернет», «Телеконференции» и «Электронный документооборот».
Расположите факторы влияния и их причины по степени важности. Решите сами, какие из них наиболее значимы сейчас или в перспективе. Воспользуйтесь цветными фломастерами, чтобы назначить, например, такие коды: красный – серьезный фактор влияния, зеленый – посредственный, желтый – малозначительный. В нашем примере основными факторами служат сокращение, снижение затрат и технологии.
5. Проанализируйте основные влияния. Положительные это факторы или отрицательные? Почему произошли изменения? Это тенденции или краткосрочные события? Каковы всевозможные причины случившегося? Назначьте цвет каждому событию и его причине. В нашем случае агентство понимает, что технологические новшества дают поставщикам страховых услуг и корпорациям возможность исключить из цепочки посредников – таких, как само это агентство. Вскоре корпорации будут пользоваться собственной компьютерной мощью, чтобы поиском по весьма полной базе данных выбирать оптимальные страховые пакеты, отрезая тем самым возможности заработка страховому агентству.
Если бы агентство использовало традиционные методы мозгового штурма, подразумевающие в основном линейные причинно-следственные связи, сотрудники могли не обнаружить взаимозависимости между технологиями и снижением цены, ставшей их главной проблемой. Представьте, насколько трудно современным языком описать компоненты проблемы, факторы влияния на эти компоненты, основные причины возникновения этих факторов и взаимосвязь между ними.

Однако поскольку агентство составило диаграмму и увидело на ней взаимозависимость технологии и снижения цены, поставщиков страховых услуг, корпоративных клиентов и окружения, довольно велики шансы на то, что эта взаимозависимость и будет признана основной проблемой.
6. Организуйте мозговой штурм. Выберите один из факторов влияния и постарайтесь придумать как можно больше идей, возможностей или решений. В нашем примере агентство понимает, что изменения в технологиях и интерес корпораций к экономии – долгосрочная тенденция, которую не способны поколебать изменения в качестве их собственных услуг. Руководство решает применить мозговой штурм, чтобы выяснить, как переориентировать услуги агентства на предоставление быстрых, приспособленных к клиенту решений для возникающих у него деловых проблем, оказание ценных информационных услуг и новых специализированных нишевых услуг, а также способов значительно улучшить клиентоориентированный сервис во всех операциях агентства.
Составление системной диаграммы помогает переформулировать проблему. Иными словами, появляется возможность неожиданно взглянуть на проблему под другим углом, задать другой вопрос. В нашем примере страховое агентство начало искать способы улучшить существующие услуги, а закончило переопределением задач всего бизнеса.
Системная диаграмма дает ряд преимуществ.
• Каждая диаграмма рассказывает свою историю. Главное искусство состоит в том, чтобы увидеть суть этой истории: как взаимодействуют друг с другом компоненты проблемы, как возникают тенденции изменений и как на них можно повлиять. Эйнштейн не проводил экспериментов и не собирал новой информации. Он ничего не изобрел, прежде чем создать теорию относительности: всего лишь рассказал «новую» историю о том, как взаимодействуют пространство, время и энергия и как эти концепты взаимовлияют друг на друга.
• Диаграмма помогает увидеть общую картину и не отклоняться от нее. Великий скульптор Огюст Роден говорил, что ему было необходимо энергетически поддерживать свою основную идею, чтобы оставаться неизменно близким к ней и представлять ее мысленно в малейших деталях.
• Диаграмма помогает видеть взаимосвязи и отношения между основными факторами, а не линейные цепочки причин и следствий. Музыкальный гений Моцарта обусловлен не просто его способностью опознавать и играть те или иные ноты и умело обращаться с такими понятиями, как темп, громкость и тон. Его дар состоял в том, что он воспринимал и выражал глубинные структуры и универсальные отношения с помощью звуков.
• Диаграмма позволяет определять процессы изменения и воспринимать их динамически, а не серией не связанных друг с другом статических моментальных снимков. Гений Леонардо да Винчи состоял в его способности видеть «процессы для результата», а не «результаты процесса».
• Системная диаграмма позволяет уследить за деталями. Именно детали, противоречащие контексту или типичному культурному коду, так часто становились ключевыми элементами в творческом мышлении Фрейда. Сила стратегии Фрейда – и его гения – заключалась в том, что он мог понять значение групп деталей, на которые не обращали внимания обычные люди. Ученый считал, что идеальный логик по демонстрации одного-единственного факта во всей полноте вычислит не только те события, которые привели к появлению этого факта, но и все результаты, которые будут им вызваны. Например, исследование Фрейдом памяти Леонардо да Винчи свидетельствует о его уверенности, что часть любой системы каким-то образом всегда выражает целое.
Представьте себя в большой аудитории. Вверху горит множество огней. Каждая лампочка расположена отдельно от остальных, и в этом смысле вы можете считать их множеством отдельных сущностей. Но если опуститься ближе к полу, то каждая из этих отдельных лампочек уже выступает в качестве источника света, а свет – не множественное, а единственное понятие. Итак, единый свет появляется благодаря многим различным лампочкам.
Точно так же, когда вы смотрите на объект, его компоненты могут показаться разрозненными сущностями. Составление системной диаграммы дает возможность наглядно представить, как компоненты взаимодействуют друг с другом и делают предмет таким, какой он есть. Единый предмет появляется благодаря отношениям разных компонентов, факторов влияния и их причин.
Более 800 000 книг и аудиокниг! 📚
Получи 2 месяца Литрес Подписки в подарок и наслаждайся неограниченным чтением
ПОЛУЧИТЬ ПОДАРОК