Отложенные суждения
При поиске идей – как индивидуальном, так и групповом – необходимо воздержаться от суждения, оценки и критики идей при их появлении. Ничто так быстро и в полной мере не иссушает творческий дух, как критическое, оценочное мышление.
Это не так просто. Мы учились быть критичными и привыкли высказывать суждения, оценивать новые мысли и идеи инстинктивно и немедленно. Только люди могут пытаться выступать с новыми идеями, одновременно выдвигая убедительнейшие объяснения того, почему они не сработают. Это примерно как вести машину, давя одной ногой на газ, а другой – на тормоз. Соответственно, каждый раз, когда мы проводим мозговой штурм в поисках идей, умудряемся тратить большую часть времени на то, чтобы изобретать причины, почему идея не сработает или не сможет осуществиться, а не на то, чтобы придумать как можно больше самих идей. Видимо, судить проще, чем придумывать что-то новое, поэтому мы часто сосредоточиваемся на критике идей ценой порождения этих идей. Сложности возникают, когда идеи судят слишком рано и отвергают с порога еще до того, как учтены все обстоятельства.
Внизу приведена диаграмма, описывающая человека, который оценивает идеи сразу же после их предложения. Этот человек обдумывает идею A и отвергает ее как несерьезную. Затем он рассматривает идеи B и C и отказывается от них с порога. В итоге он приходит к идее D – безопасной, консервативной, которая выгодно смотрится на основании его прошлого опыта и не таит никакого риска. После оценки идеи творческая мысль кристаллизуется и останавливается. Генерируется слишком мало новых идей, а мысли склоняются к слабым, безопасным, консервативным вариантам.

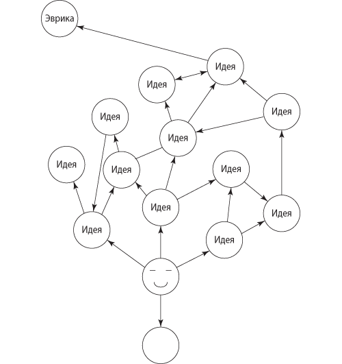
На следующей диаграмме представлен мыслительный процесс человека, который не оценивает идеи сразу же после их появления. Он способен думать свободно и гибко. Он допускает неограниченное развертывание идей, их организацию в шеренги, своеобразный автостоп вариантов, их любые сочетания для изобретения новых, пока не придет к конечному прорывному результату, заставляющему воскликнуть «Эврика!». Мышление без суждений динамично и гибко. Идеи сменяют друг друга, порождая дополнительные идеи и их сочетания, что умножает возможности.

Фрэнсис Дарвин, сын Чарльза Дарвина, восхищался умением отца не судить сразу множество приходивших ему в голову несостоятельных идей, не отбрасывая их с порога в отличие от большинства коллег. Богатство его воображения сочеталось со способностью учитывать то, чего не принимали во внимание остальные. Коллеги Дарвина рассматривали новые идеи и теории на основании собственного шаблонного опыта. Если идеи этому опыту не соответствовали, они отвергались. Дарвин же, наоборот, был готов анализировать все идеи и теории, интересовался тем, куда они его заведут. Мышление его коллег было статично, мышление же Дарвина – динамично и гибко. Эта готовность принять во внимание то, что прочие называли «дурацкими экспериментами», привела его к разработке теории эволюции.
Более 800 000 книг и аудиокниг! 📚
Получи 2 месяца Литрес Подписки в подарок и наслаждайся неограниченным чтением
ПОЛУЧИТЬ ПОДАРОК